last updated:
source: PSX

INVESTORS GRIEVANCES

Pending investor Complaints:

General Query - Client & Others :

Account holder complaint :

Details of penal action taken by Exchange and SECP against the brokerage firm :

None

SECP Online Complaint Lodge Link :

PSX Online Complaint Lodge Link:

Arbitration Process Chapter 18:

DISCLAIMER: In case your complaint has not been properly redressed by us, you may lodge your complaint with Securities and Exchange Commission of Pakistan (the SECP). However, please note that SECP will entertain only those complaints which were at first directly requested to be redressed by the Company and the company has failed to redress the same. Further, the complaints that are not relevant to SECP's regulatory domain/competence shall not be entertained.

Revised-SECP.jpg

Feedback Form

INVESTORS Education

PSX Investor Guide:

Investor Awareness Guide :

PSX Investor Book :

SECP Investor Guide - I:

SECP Investor Guide - II:

Risk Disclosure Document :

Procedure to Cancel Pending Orders :

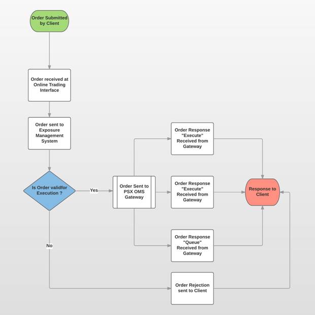
Order Execution and Settlement Flow :